Current Project
Identifying microbial community biomarkers specific to cancer types by building a multi-modal machine-learning model
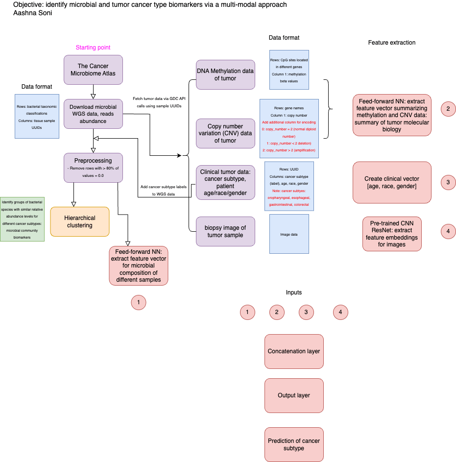
Flowchart of In-Progress Methodology

Ongoing UCSF Research
Check out my week-by-week progress here: https://basisindependent.com/schools/ca/fremont/academics/the-senior-year/senior-projects/aashna-s/
Research Papers & Posters
Tumor Microbiome Review and Research Proposal | Capstone: Microbiology, Dr. Gauravjit Singh
UCSF Research 2024 Poster | UCSF Biao Wang Lab
Identificatication of Methylomic and Transcriptomic Biomarkers for Cancer Subtype Classification (Manuscript) | Pioneer Academics Research Program
Genomic Sequencing in Clinical Oncology | The International Journal of High School Research
Artificial Intelligence: The Future of Healthcare | Honors English Language Class, Grade 9